Z6尊龙凯时

X
认真学习贯彻习近平总书记考察安徽主要讲话精神
安徽省Z6尊龙凯时集团

中国Z6尊龙凯时集团 20

安徽企业 100

协同办公正台 | 您是登录的第165658名网民

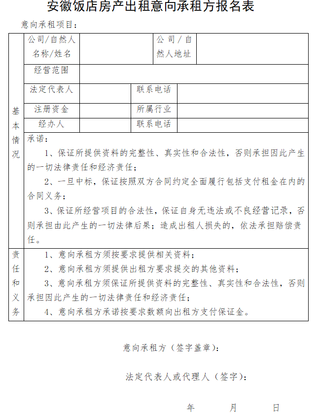
?安徽饭店园地租赁招租通告

宣布日期:2022-02-16 浏览次数:5438 宣布人:安徽饭店

分享到:

招租编号:AHFD2021-CZ006


安徽饭店是以安徽“省名”冠名的高星级Z6尊龙凯时旅馆,,,,,也是安徽省对外开放的主要“窗口”,,,,,特殊经由升级扩建刷新后,,,,,旅馆综合接待能力大幅提升,,,,,一连五年被评为安徽旅馆业“十大旅馆(集团)品牌”,,,,,“十大婚礼旅馆”,,,,,一连两年被评为“安徽省十大Z6尊龙凯时星级饭店”。。。现因谋划需要,,,,,经研究决议,,,,,部分园地面向社会果真招租。。。

一、园地简介:

1、项目地点:位于景物秀丽、交通便捷的合肥市蜀山区梅山路

18号,,,,,安徽饭店B楼负一层(原SPA中心)。。。

2、面积:约1800平方米。。。

3、该区域全豪华装修,,,,,拥有专用电梯、大堂区、恒温水池、干蒸区、湿蒸区、自助餐厅、休闲大厅、棋牌室以及足浴包厢等,,,,,该中心功效齐全、设施完整、家私配套。。。

4、适合做SPA、桑拿、足浴等康健工业项目。。。

二、招租单位:

安徽饭店。。。

三、联系人及联系电话:

有意向承租者可与安徽饭店综合办公室联系。。。

联 系 人:张女士  杜先生  大堂副理

联系电话:62218175、62218176、18955176057

四、租赁年限及租金:

1、租期原则3-5年,,,,,凭证竞租者现适用途最终确定。。。

2、租金:不低于6.5万元/月。。。

五、招租条件:

凡具有正当身份伎帐质的自然人或公司,,,,,均可加入报名竞租。。。

六、招租形式:

接纳果真、公正、公正的原则有底价对外招租,,,,,租金出价最高者中标,,,,,以竞投或协议方法确定中标侯选人。。。

七、项目要求:

谋划种种国家认可的正当谋划项目(自行取得政府职能部

门的正当允许)。。。

八、报名时间:

2022年2月16日起至2022年3月1日,,,,,双休日除外,,,,,逾期不再接受报名。。。

九、报名所在:

安徽饭店A座二楼综合办公室。。。

十、报名方法:

凡有意向报名加入竞租的正当身份自然人,,,,,需持竞租人自己

身份证原件及复印件报名;;;凡有意向报名加入竞租的正当资质公司,,,,,需持公司营业执照、法定代表人身份证原件及盖章复印件报名。。。

十一、报名包管金:

3万元,,,,,竞租中标后可冲抵首付款或履约包管金使用;;;竞租落选,,,,,7个事情日退回。。。

十二、投诉受理单位及电话:

安徽饭店纪委,,,,,0551-62218106。。。

十三、其他用度:

水、电、空调、蒸汽、卫生、物业、停车以及其他用度按标

准另行肩负。。。


2022年2月16日



Z6·尊龙凯时「中国区」官方网站

皖公网安备 34010402702195号

【网站地图】【sitemap】