安徽饭店园地租赁招租通告
宣布日期:2022-09-30 浏览次数:6143 宣布人:安徽饭店
招租编号:AHFD2022-CZ003
安徽饭店是以安徽“省名”冠名的高星级Z6尊龙凯时旅馆,,也是安徽省对外开放的主要“窗口”,,特殊经由升级扩建刷新后,,旅馆综合接待能力大幅提升,,一连五年被评为安徽旅馆业“十大旅馆(集团)品牌”,,“十大婚礼旅馆”,,一连两年被评为“安徽省十大Z6尊龙凯时星级饭店”。。。。。现因谋划需要,,经研究决议,,部分园地面向社会果真招租。。。。。
一、园地简介:
1、项目地点:位于景物秀丽、交通便捷的合肥市蜀山区梅山路
18号,,安徽饭店B楼负一层(原SPA中心)。。。。。
2、面积:约1800平方米。。。。。
3、该区域全豪华装修,,拥有专用电梯、大堂区、恒温水池、干蒸区、湿蒸区、自助餐厅、休闲大厅、棋牌室以及足浴包厢等,,该中心功效齐全、设施完整、家私配套。。。。。
4、适合做SPA、桑拿、沐浴、汗蒸、干蒸、足疗等康健工业项目。。。。。
二、招租单位:
安徽饭店。。。。。
三、联系人及联系电话:
有意向承租者可与安徽饭店综合办公室联系。。。。。
联 系 人:张女士 杜先生 大堂副理
联系电话:62218175、62218176、18955176057
四、租赁年限及租金:
1、租期:原则不低于5年,,凭证竞租者现适用途最终确定。。。。。
2、租金:原则不低于6万元/月。。。。。
五、招租条件:
1、凡具有正当身份伎帐质的自然人或公司,,均可加入报名竞租。。。。。
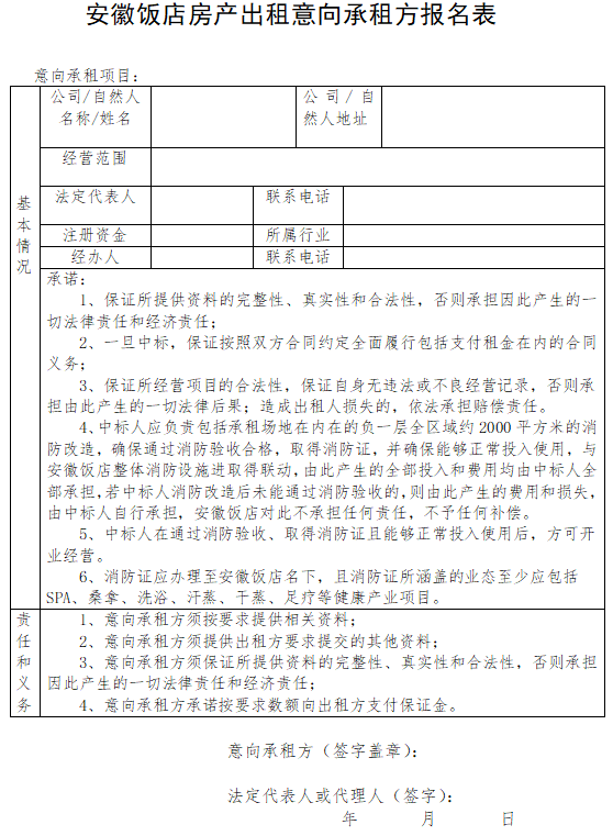
2、中标人应认真包括承租园地在内的负一层全区域约2000平方米的消防刷新,,确保通过消防验收及格,,取得消防证,,并确保能够正常投入使用,,与安徽饭店整体消防设施取得联动,,由此爆发的所有投入和用度均由中标人所有肩负,,若中标人消防刷新后未能通过消防验收的,,则由此爆发的用度和损失,,由中标人自行肩负,,安徽饭店对此不肩负任何责任,,不予任何赔偿。。。。。
3、中标人在通过消防验收、取得消防证且能够正常投入使用后,,方可开业谋划。。。。。
4、消防证应治理至安徽饭店名下,,且消防证所涵盖的业态至少应包括SPA、桑拿、沐浴、汗蒸、干蒸、足疗等康健工业项目。。。。。
六、招租形式:
接纳果真、公正、公正的原则有底价对外招租,,租金出价最高者中标,,以竞投或协议方法确定中标侯选人。。。。。
七、项目要求:
谋划种种国家认可的正当谋划项目(自行取得政府职能部分的正当允许)。。。。。
八、报名时间:
2022年9月30日起至2022年10月18日,,双休日、法定节沐日除外,,逾期不再接受报名。。。。。
九、报名所在:
安徽饭店A座二楼综合办公室。。。。。
十、报名方法:
凡有意向报名加入竞租的正当身份自然人,,需持竞租人自己身
份证原件及复印件报名;;;凡有意向报名加入竞租的正当资质公司,,需持公司营业执照、法定代表人身份证原件及盖章复印件报名。。。。。
十一、报名包管金:
5万元,,竞租中标后可冲抵首付款或履约包管金使用;;;竞租落选,,7个事情日退回。。。。。
十二、投诉受理单位及电话:
安徽饭店纪委,,0551-62218106。。。。。
十三、其他用度:
水、电、空调、蒸汽、卫生、物业、停车以及其他用度按标
准另行肩负。。。。。
2022年9月30日





